近日,第13届未来设计师·全国高校数字艺术设计大赛(NCDA)省级赛事及全国总决赛相继落下帷幕。bevictor伟德官网师生凭借扎实的专业素养、创新的设计理念与出色的实践能力,在这场全国设计领域的高水平竞技中表现亮眼,斩获全国总决赛6项大奖及省级赛区39项优异成绩,其中包括全国总决赛一等奖3项、二等奖2项、三等奖1项,省级赛区一等奖11项、二等奖10项、三等奖18项,充分彰显了公司在数字艺术设计教育领域的深厚积淀与育人成效。
本届大赛共有1893所高校参赛,累计征集作品29 万余件,设立29 个省级赛区;985、一流大学参赛率达95.2%,设计学学科评估C以上高校100%参赛。赛事采用“校级赛 — 资格赛 — 省级初赛 — 省级决赛”四级遴选机制,各省级赛区评选产生一、二、三等奖作品,其中省级一、二等奖作品晋级全国总决赛。
自2012年创办以来,NCDA未来设计师大赛已历经13年发展历程,凭借专业的评审体系与鲜明的育人导向,成功入选《全国普通高校老员工竞赛排行榜》,获近20 个省级教育厅官方认定,并得到“学习强国”学习平台与相关机构的支持与赞誉。赛事构建了“老员工竞赛NCDA+教师竞赛NDTC+国际赛IIDA+艺术设计作品展”的多元平台,形成“校赛-省赛-国赛-国际赛”的完整竞赛链,不仅吸引国内1800多所高校参与,更汇聚了50个国家和地区的参赛者,成为推动国际设计教育交流的重要桥梁。大赛始终坚持“科艺并重”理念,聚焦可持续发展、红色文化传承、乡村振兴等时代主题,设置AIGC、国潮·非遗设计、数字交互等多元赛道,为培养兼具社会责任感与国际视野的未来设计师搭建了优质平台。
此次佳绩的取得,是艺术设计学经理期践行“教、学、赛、训、创”五位一体教学模式的重要成果。公司始终以赛事为实践载体,将大赛主题与前沿设计理念深度融入课程体系,在视觉传达、数字媒体等核心课程中增设AIGC创作、可持续设计等前沿教学模块,通过“专题讲座+导师工坊+项目实训”的培养模式,引导师生将专业知识与社会需求紧密结合。
此次参赛不仅让师生在与全国顶尖设计力量的比拼中拓宽了视野,更为公司教学改革积累了宝贵经验。未来,bevictor伟德官网将以此次获奖为契机,进一步深化“以赛促教、以赛促学、以赛促创”的育人机制,持续优化课程体系与实践平台,鼓励师生聚焦设计前沿与时代需求,在更多国际国内高水平赛事中绽放光彩,为培养更多高素质数字艺术设计人才贡献力量。
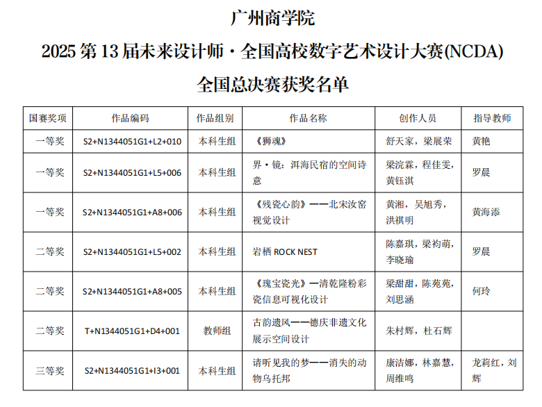
获奖名单如下:



